FitTrack
"FitTrack" is a personalized workout and health app with a designed, modern, user-friendly interface and improved functionality.
"FitTrack" is a personalized workout and health app with a designed, modern, user-friendly interface and improved functionality.

Project Overview
Project Overview


Role : UX Designer { Researcher | Designer | Tester }
Role : UX Designer { Researcher | Designer | Tester }
Overview: FitTrack is a mobile app designed to help users monitor their fitness goals, track daily activity, and maintain a healthy lifestyle. It offers an intuitive, data-driven interface for managing workouts, nutrition, and health insights.
Overview: FitTrack is a mobile app designed to help users monitor their fitness goals, track daily activity, and maintain a healthy lifestyle. It offers an intuitive, data-driven interface for managing workouts, nutrition, and health insights.
Responsibility : I conducted user research through interviews, surveys, and usability studies to understand fitness needs and challenges. I created wireframes and prototypes to test features and gather feedback for iterative design improvements.
Responsibility : I conducted user research through interviews, surveys, and usability studies to understand fitness needs and challenges. I created wireframes and prototypes to test features and gather feedback for iterative design improvements.
Target Audience:
Target Audience:
01. FITNESS ENTHUSIASTS
01. FITNESS ENTHUSIASTS
Regular gym-goers seek advanced workouts and personalized routines to optimize their fitness progress.
Regular gym-goers seek advanced workouts and personalized routines to optimize their fitness progress.
02. BEGINNERS
02. BEGINNERS
Newcomers are looking for guidance, motivation, and an accessible way to build a consistent gym routine.
Newcomers are looking for guidance, motivation, and an accessible way to build a consistent gym routine.
03. BUSY PROFESSIONALS
03. BUSY PROFESSIONALS
Busy professionals need efficient, flexible workout plans that fit their demanding schedules and support their health.
Busy professionals need efficient, flexible workout plans that fit their demanding schedules and support their health.
The Design Process
The Design Process


The UX process follows a standard framework but evolves through iterative testing, uncovering challenges that spark fresh ideas. Each cycle refines the design, driving innovation and continuous improvement.
The UX process follows a standard framework but evolves through iterative testing, uncovering challenges that spark fresh ideas. Each cycle refines the design, driving innovation and continuous improvement.


Empathize
Empathize


Understanding The Problems:
Understanding The Problems:
Beginners felt overwhelmed and couldn’t find suitable workouts.
Beginners felt overwhelmed and couldn’t find suitable workouts.
Many users quit due to no personal reminders or encouragement.
Many users quit due to no personal reminders or encouragement.
Users struggled to track alongside diet and sleep.
Users struggled to track alongside diet and sleep.
Limited workout customization left users feeling unsupported.
Limited workout customization left users feeling unsupported.
Weak social features hindered user connection and accountability.
Weak social features hindered user connection and accountability.
Research & Interviews
Research & Interviews


Research Objectives :
Research Objectives :
Understand the needs, challenges, and preferences of fitness enthusiasts to design a user-centered app like FitTrack.
Understand the needs, challenges, and preferences of fitness enthusiasts to design a user-centered app like FitTrack.
Analyze competitor fitness apps to identify gaps and opportunities for innovation.
Analyze competitor fitness apps to identify gaps and opportunities for innovation.
Define key features and motivation-boosting mechanisms that enhance usability, personalization, and user engagement.
Define key features and motivation-boosting mechanisms that enhance usability, personalization, and user engagement.




Rapid Ideation
Rapid Ideation


Rapid ideation aims to address the core needs of fitness enthusiasts and health-conscious users, enhancing the overall functionality and user experience of the FitTrack app.
Rapid ideation aims to address the core needs of fitness enthusiasts and health-conscious users, enhancing the overall functionality and user experience of the FitTrack app.


Persona
Persona


In this project, we have 2 clear personas: They are the key players in the workflow, and the solution must be tailored to meet their needs as primary users.
In this project, we have 2 clear personas: They are the key players in the workflow, and the solution must be tailored to meet their needs as primary users.




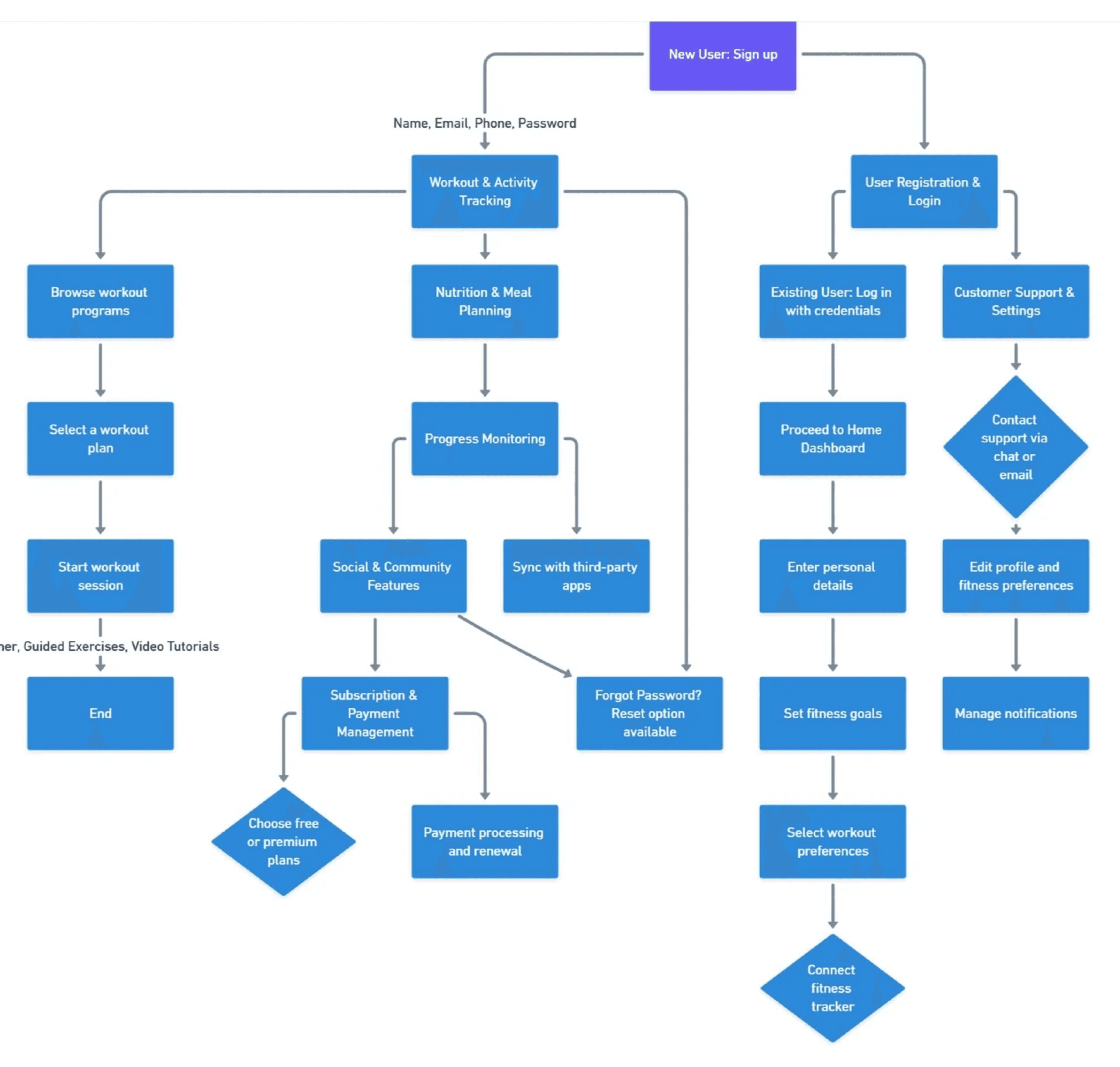
User Flow
User Flow





Wireframe and Prototype
Wireframe and Prototype


Insights from interviews and feedback during the ideation session shaped the direction of FitTrack. I created initial sketches and refined them into digital wireframes for usability testing. Key features were prioritized to effectively address user fitness challenges.
Insights from interviews and feedback during the ideation session shaped the direction of FitTrack. I created initial sketches and refined them into digital wireframes for usability testing. Key features were prioritized to effectively address user fitness challenges.
Paper Wireframes :
Paper Wireframes :
Paper wireframes for FitTrack offered a quick and low-cost way to explore layout ideas, test core features like workout plans and progress tracking, and gather early feedback—helping shape the app’s structure before moving to digital wireframes.
Paper wireframes for FitTrack offered a quick and low-cost way to explore layout ideas, test core features like workout plans and progress tracking, and gather early feedback—helping shape the app’s structure before moving to digital wireframes.

Digital Wireframes :
Digital Wireframes :
Digital wireframes for FitTrack provided a clear visual layout of the app's structure, allowing for easy adjustments and testing of features like workout plans, progress tracking, and goal setting. They helped validate user flows, identify usability issues, and gather feedback before moving to high-fidelity designs—ensuring the app effectively meets user fitness needs.
Digital wireframes for FitTrack provided a clear visual layout of the app's structure, allowing for easy adjustments and testing of features like workout plans, progress tracking, and goal setting. They helped validate user flows, identify usability issues, and gather feedback before moving to high-fidelity designs—ensuring the app effectively meets user fitness needs.


High - Level Prototypes :
High - Level Prototypes :
High-level prototypes for FitTrack allowed stakeholders and users to experience key features like workout selection, goal setting, and real-time progress tracking. They provided valuable insights into the app’s functionality, usability, and overall experience before development
High-level prototypes for FitTrack allowed stakeholders and users to experience key features like workout selection, goal setting, and real-time progress tracking. They provided valuable insights into the app’s functionality, usability, and overall experience before development
Personalized workout plans for every goal
Personalized workout plans for every goal
Easy progress tracking & insights
Easy progress tracking & insights
Video guides for correct form
Video guides for correct form
Nutrition tips to stay on track
Nutrition tips to stay on track
Track weight, calories, and performance in one place
Track weight, calories, and performance in one place








Key Takeaways
Key Takeaways


82% of users loved the fitness app, praising its intuitive design, personalized workout plans, and motivational tracking features that make staying fit effortless."
82% of users loved the fitness app, praising its intuitive design, personalized workout plans, and motivational tracking features that make staying fit effortless."





