Sunspin Technologies
Sunspin Technologies delivers innovative and reliable solar energy solutions for a sustainable future.
Sunspin Technologies delivers innovative and reliable solar energy solutions for a sustainable future.

Project Overview
Project Overview
Role : UX Designer { Researcher | Designer | Tester }
Role : UX Designer { Researcher | Designer | Tester }
Overview: Sunspin Technologies is a renewable energy company offering innovative and sustainable solar solutions. The project involved creating a new website from the ground up to establish their digital presence and highlight their services.
Overview: Sunspin Technologies is a renewable energy company offering innovative and sustainable solar solutions. The project involved creating a new website from the ground up to establish their digital presence and highlight their services.
Responsibility : I conducted research to understand industry standards and user expectations, then designed the information architecture, wireframes, and prototypes. I tested the designs with users to ensure the site was clear, engaging, and easy to navigate.
Responsibility : I conducted research to understand industry standards and user expectations, then designed the information architecture, wireframes, and prototypes. I tested the designs with users to ensure the site was clear, engaging, and easy to navigate.


The Design Process
The Design Process
The UX process follows a structured framework, adapting through continuous testing. Each iteration reveals new insights, inspiring creative solutions and refining the design for better user experiences.
The UX process follows a structured framework, adapting through continuous testing. Each iteration reveals new insights, inspiring creative solutions and refining the design for better user experiences.


Empathize
Empathize
Understanding The Problems:
Understanding The Problems:
Limited online presence made it hard for users to discover the company.
Limited online presence made it hard for users to discover the company.
Users found it difficult to understand solar services and their benefits.
Users found it difficult to understand solar services and their benefits.
Lack of clear information reduced customer trust and confidence.
Lack of clear information reduced customer trust and confidence.
No platform to effectively showcase solutions and success stories.
No platform to effectively showcase solutions and success stories.
Needed a modern digital presence to build credibility and attract clients.
Needed a modern digital presence to build credibility and attract clients.
Research & Interviews
Research & Interviews
Research Objectives :
Research Objectives :
The research focused on understanding user views on solar energy, their challenges, and what they expect from a clear and trustworthy website.
The research focused on understanding user views on solar energy, their challenges, and what they expect from a clear and trustworthy website.




Rapid Ideation
Rapid Ideation
Rapid ideation focuses on solving user concerns about cost, clarity, and maintenance, creating a simple and trustworthy experience for people exploring solar energy solutions.
Rapid ideation focuses on solving user concerns about cost, clarity, and maintenance, creating a simple and trustworthy experience for people exploring solar energy solutions.


Created low-fidelity wireframes on Figma to explore different layout and content structures for the Sunspin website. Conducted a stakeholder feedback session and organized the insights for refining the design direction.
Created low-fidelity wireframes on Figma to explore different layout and content structures for the Sunspin website. Conducted a stakeholder feedback session and organized the insights for refining the design direction.
Persona
Persona
In this project, we defined clear personas of homeowners and business owners exploring solar energy. The solution was designed to address their needs and build trust as primary users.
In this project, we defined clear personas of homeowners and business owners exploring solar energy. The solution was designed to address their needs and build trust as primary users.




User Flow
User Flow
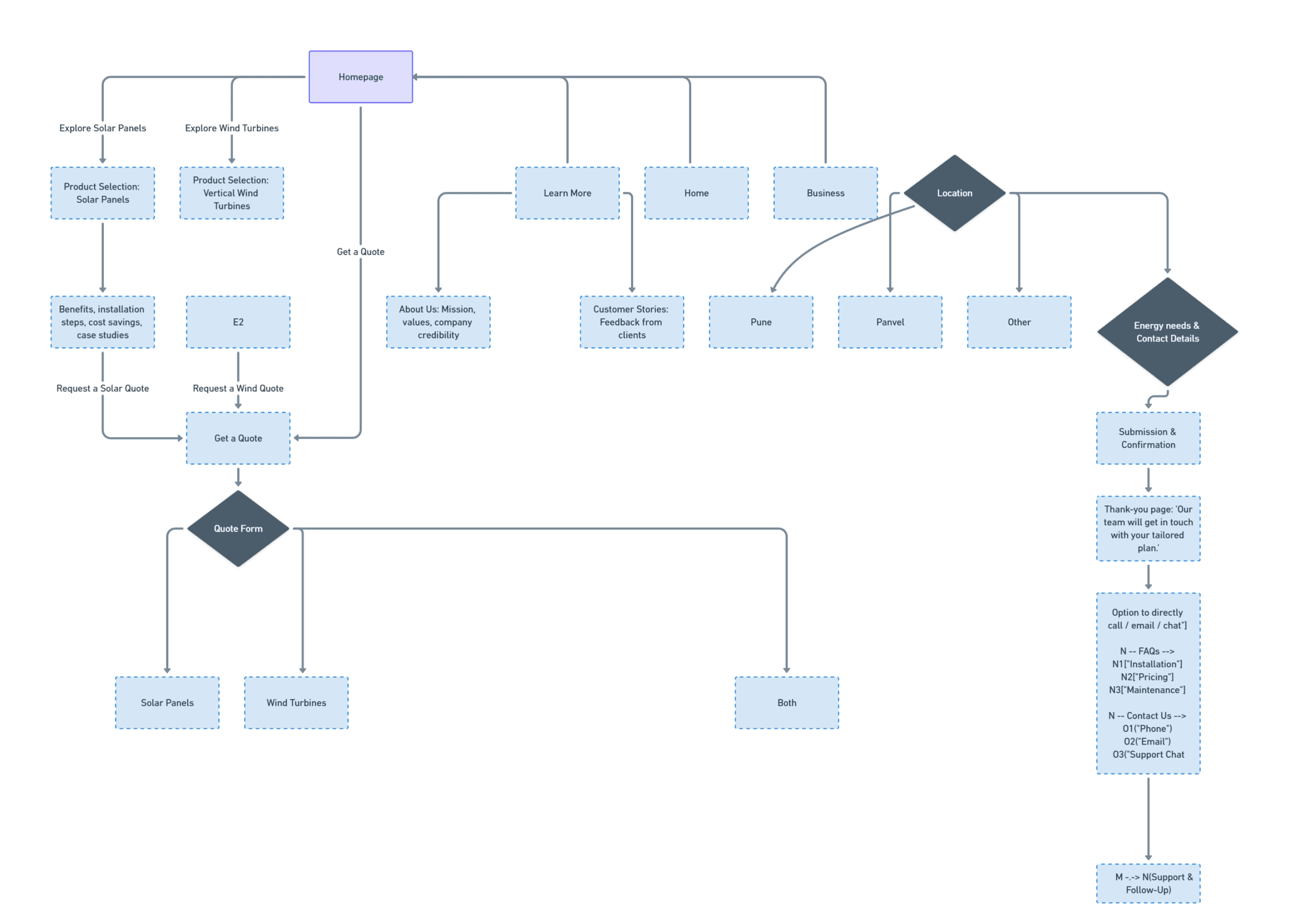
The user flow helps homeowners and business owners explore solar and wind solutions, understand benefits, compare options, and contact Sunspin easily.
The user flow helps homeowners and business owners explore solar and wind solutions, understand benefits, compare options, and contact Sunspin easily.


Wireframe & Prototype
Wireframe & Prototype
Paper Wireframes
Paper Wireframes
Paper wireframes helped sketch out ideas for Sunspin’s website, focusing on clear navigation, service details, and user needs. They allowed quick iterations and early feedback before moving to digital wireframes.
Paper wireframes helped sketch out ideas for Sunspin’s website, focusing on clear navigation, service details, and user needs. They allowed quick iterations and early feedback before moving to digital wireframes.






Digital Wireframes
Digital Wireframes
Digital wireframes provided a clear layout of Sunspin’s website, showcasing services like solar panels and wind turbines. They helped test navigation, highlight key information, validate user flows, and gather feedback before moving to high-fidelity designs, ensuring the site meets user needs effectively.
Digital wireframes provided a clear layout of Sunspin’s website, showcasing services like solar panels and wind turbines. They helped test navigation, highlight key information, validate user flows, and gather feedback before moving to high-fidelity designs, ensuring the site meets user needs effectively.




High Level Prototype
High Level Prototype
High-level prototypes allowed stakeholders and users to experience the website flow, explore solar and wind products, and understand the installation process. They provided valuable insights into usability, functionality, and overall experience before development.
High-level prototypes allowed stakeholders and users to experience the website flow, explore solar and wind products, and understand the installation process. They provided valuable insights into usability, functionality, and overall experience before development.




Key Takeaways
Key Takeaways


87% of users appreciated the website for its clear process, transparent pricing, and simple explanations that made solar and wind solutions easy to understand.
87% of users appreciated the website for its clear process, transparent pricing, and simple explanations that made solar and wind solutions easy to understand.



